1483: 算法基础(图论)
Description
1.、设无向图的顶点个数为 n , 则该图最多有( )条边。
A. n-1 B. n(n-1)/2 C. n(n+1)/2 D. n*n
2.要连通具有 n个顶点的有向图,至少需要( )条边。
A. n-1 B. n C. n+1 D. 2n
3. 在下面的图中,若从顶点 ( ) 出发存在一条路径可以遍历这个图上的每一条边,而且仅仅遍历一次。
A. A点 B. B点 C. C点 D. D点

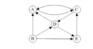
4. 如图所示的有向图,共有( ) 个强连通分量。
A.2 B.1 C.4 D.3
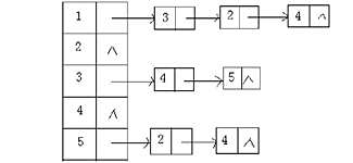
5. 己知一有向图的邻接表存储结构如下图,从顶点 1出发进行深度优先遍历得到的序列是( ) 。
A. 1 2 3 5 4 B. 1 2 3 4 5 C. 1 3 4 5 2 D. 1 4 3 5 2

6. 某无向图的邻接矩阵如下所示,可以得出,该图共有( ) 个顶点。
A. 9 B. 5 C. 3 D. 4
7、如图所示的DAG图,其拓扑排序序列为( )。
tle="" align="" alt="" />
A. ADBGC B. ADGBC C. AGBDC D. ACDGB
8. 任何一个连通图的最小生成树 ( )。
A.只有一棵 B. 有一棵或多棵 C. 一定有多棵 D. 可能不存在
9. 下图所示带权无向图的最小生成树的权为 ( )
A. 14 B. 15 C. 17 D. 18
10. 某一国家共有6个城市,每个城市与任何一个城市之间都有一条道路连接,如下列表为6个城市之间两两之间的距离,现在问你从城市1到城市6的最短距离为( )。
A. 9 B. 8 C. 7 D. 6